Prevalence, Recombination Events, and Risk Factors of FeLV Infection in Domestic Cats from Colombia

Authors

DOI:

https://doi.org/10.12834/VetIt.3641.31503.1

Keywords:

Genotype, Immunosuppression, Leukemia, Recombination, Retrovirus

Abstract

Feline leukemia virus (FeLV) is one of the primary pathogens in domestic felines, causing significant immunosuppression, lymphomas, and even death. Various subtypes of this virus have been described, with FeLV-A being the least pathogenic and the most widely distributed subtype. Conversely, the recombination of FeLV-A with endogenous retroviral sequences has resulted in variant B, which is associated with the development of leukemias and lymphomas. FeLV transmission occurs primarily through grooming between individuals, facilitating its distribution and circulation. The aim of this study was to characterize subtype B and analyze risk factors associated with viral infection in a sample of felines from Colombia. To achieve this, blood samples were taken from the cephalic or jugular veins of 151 felines in four municipalities of Antioquia, and data on age, sex, and area of origin were collected. PCR was performed on a region of the pol gene (306 bp), and only FeLV-positive feline samples underwent a second PCR for the env gene (1400 bp). Only env-positive PCR products were sequenced, and phylogenetic and recombination analyses were performed. Logistic regression was used to calculate the odds ratios (OR) for each variable (age, sex, and area of origin). The overall FeLV positivity rate was 33.77%, with an association found between male sex and FeLV infection (OR = 2.23, p = 0.038), as well as between the area of origin and FeLV infection (OR = 0.22, p = 0.035). Of the total samples, only 11 (7.3%) amplified for FeLV-B, with seven samples from Buriticá and four from Medellín. The recombination analyses confirmed that all sequences belonged to the FeLV-B subtype and were unique recombinants. The molecular presence of the virus in the study area demonstrates that the circulation of this retrovirus remains active. Additionally, the area of origin and male sex are risk factors for FeLV infection. Finally, an increase in FeLV positivity was observed, and while the B variants are generated de novo in each feline, it is crucial to continue health monitoring, especially in regions distant from major urban centers.

Introduction

Feline leukemia virus (FeLV) belongs to the Retroviridae family, Gammaretrovirus genus, and causes one of the most important retroviral diseases, with high morbidity and mortality in domestic cats (Molina, 2020; Ortega et al., 2020). This virus is responsible for a major infectious and contagious pathology of significant importance in feline clinical practice, and veterinary consultation is increasingly common during the progressive phase of the disease (Molina & Orjuela, 2022). FeLV infection induces immunosuppression in most affected felines, leading to the development of neoplasms such as lymphomas and leukemia, occasionally osteochondromas, and, more rarely, other malignant conditions such as neuroblastomas (Ávila Pino et al., 2015; Hartmann, 2012). It also causes non-regenerative anemia due to bone marrow suppression, neurological disorders, and stomatitis (Ávila Pino et al., 2015; Guillen Gonzalez & Castillo Hidalgo, 2023; Hartmann, 2012; Tique et al., 2009).

FeLV primarily affects B lymphocytes, monocytes, and macrophages. Infected cells inherit the provirus during mitosis, resulting in lifelong infection. Retroviruses exhibit higher mutation rates than other viruses (2×10⁻⁶ to 4.8×10⁻⁶ nucleotide substitutions per site) (Mansky & Temin, 1994; Varela-Echavarría et al., 1993). In the case of FeLV, six different subtypes are currently recognized due to its genetic variability: FeLV-A, FeLV-B, FeLV-C, FeLV-D, FeLV-T, and FeLV-TG35. Subtype A mutations, recombinations, and deletions have given rise to the other subtypes (Hartmann & Hofmann-Lehmann, 2020). FeLV-A is the least pathogenic; however, its recombination with endogenous feline retroviral sequences (FeLV-end) generates the FeLV-B variant, which is associated with the development of leukemias and lymphomas. Although FeLV-B is more pathogenic, it cannot be transmitted between cats (Cano-Ortiz et al., 2022). On the other hand, FeLV-C, FeLV-T, and FeLV-TG35 have arisen from point mutations in FeLV-A involving deletions, insertions, and substitutions (Chiu et al., 2018).

FeLV is characterized by its high transmission capacity among cats. The main routes of viral spread include contact with saliva, urine, blood, breast milk, nasal/ocular secretions, and feces from infected animals (Moreno–García et al., 2022). Additionally, vectors such as the cat flea (Ctenocephalides felis) also play an important role in the horizontal transmission of FeLV-A (Calle-Restrepo et al., 2013). FeLV infection is associated with the aggregation of animals, especially in places with high feline density such as municipal shelters (Molina, 2020). Although infection is not specific to breed, sex, or age, higher infection rates have been observed in adult cats living in groups due to social behaviors like mutual grooming, in males due to territorial behavior, and in stray cats (Burling et al., 2017; Lagos-López et al., 2018; Tique et al., 2009).

Early detection of FeLV enables effective monitoring and management of the disease. Various diagnostic methods are available, including antigen detection techniques such as immunochromatography (point-of-care testing, POCT), enzyme-linked immunosorbent assay (ELISA), and immunofluorescence assay (IFA). Molecular techniques such as PCR can detect either the proviral DNA (DNAc) or viral RNA (RT-PCR), depending on the replication phase of the virus. PCR allows characterization of different FeLV subtypes and identification of variants circulating within a specific territory (Calle-Restrepo et al., 2013; Ortega et al., 2020). Due to its high sensitivity, PCR can also detect the proviral genome during the early stages of infection (Castro-Quezada & Salgado-Romero, 2021; Vásquez-Delgado & Ramírez-Salazar, 2015). Feline leukemia has been studied worldwide, with prevalence rates ranging from 3% to 25% (Little et al., 2020; Sacristán et al., 2021). However, in Colombia, there are few reports on FeLV prevalence, and to date, no studies have analyzed FeLV recombination (Molina, 2020). Therefore, in this study, we characterized the circulating FeLV-B subtype and analyzed some risk factors associated with viral infection in a sample of cats from Colombia.

Methodology

Figure. 1. Geographical location of the sampling sites in the department of Antioquia, Colombia. The number of samples collected from each locality is shown in parentheses: Buriticá (47), Santa Rosa de Osos (10), Medellín (68), and Itagüí (26).

Study population and sampling

Between July 2022 and July 2023, a convenience sampling was conducted involving 151 domestic felines from three municipalities in the department of Antioquia (Figure 1). The samples were collected during veterinary days organized by the Uniremington Veterinary Clinic, which provided veterinary personnel for the collection process. All selected felines were owned cats, and their owners were informed about the procedure and gave their informed consent. Blood samples were collected using microtainers with EDTA, then homogenized and transported to the laboratory under refrigeration conditions (-4°C). Figure 1 illustrates the geographical locations of the samples analyzed in this study.

DNA Extraction

Total DNA was extracted using a commercial kit (HigherPurity™ Blood DNA Extraction Kit, Canvax Biotech) following the manufacturer's instructions. The extracted DNA was resuspended in 30 µl of Elution Buffer and stored at -20°C until further analysis. DNA quality and quantity were assessed using a NanoDrop™ 2000/2000c spectrophotometer (Thermo Fisher Scientific), with measurements of the 260/280 ratio.

Molecular analysis of FeLV

A nested PCR was performed to amplify a 306 bp region of the FeLV viral pol gene. In the first reaction, the primers FelineFW1 (5'-AMCCRTTATTRGGRAGAG-3') and FelineRV2 (5'-CAMAGYAGCATGGATRTM-3') were used. For the second reaction, the primers FeLV-FW5 (5´-GAAAGTACACAAAAACAGGAG-3´) and FeLV-RV6 (5´-CTTAAGTCCTGCACTGG-3´) were used (Arjona et al., 2007). The first reaction was carried out in a final volume of 30 µl, which included 18.7 µl of H2O, 2.5 µl of buffer, 0.6 µl of dNTPs (10 mM), 3.0 µl of MgCl2, 1.0 µl of each oligonucleotide (10 µM), 0.2 µl of Taq Polymerase (Horse-Power™ Taq DNA Polymerase, Canvax Biotech), and 112 ng of DNA. For the second reaction, 3 µl of the PCR product from the first reaction was used as the template, with the remaining conditions unchanged. The reactions were performed using a SimpliAmp thermocycler (Applied Biosystems™). The reaction conditions were as follows: initial denaturation at 94°C for 5 minutes, followed by 35 cycles of 94°C for 35 seconds, 53°C for 35 seconds, 72°C for 1 minute 20 seconds, and a final extension at 72°C for 7 minutes. In the second reaction, initial denaturation was done at 94°C for 5 minutes, followed by 25 cycles of 94°C for 35 seconds, 51°C for 35 seconds, 72°C for 1 minute 20 seconds, and a final extension at 72°C for 7 minutes. As a negative control, reactions were carried out in the absence of DNA, and as a positive control, DNA from a feline previously identified as FeLV-positive by ELISA was used. The PCR product from the second reaction was verified on a 2% agarose gel using a gel documenter (Labnet International, Inc.). FeLV-positive samples were identified by the presence of a 306 bp PCR product (pol), and some samples also showed amplification of a band smaller than 300 bp, corresponding to a fragment of the FeLV-end pol gene (Arjona, 2006).

Molecular analysis of FeLV-B

Only feline samples that tested positive for the pol gene underwent endpoint PCR to determine the presence of subtype B (FeLV-B). A 1400 bp region of the env gene was amplified using the primers FeLV-PRB1 (5'-CTGTTCACTCCTCGACAACG-3') and FeLV-3R (5'-CATGGTYGGTCYGGATCGTATTG-3') specific for FeLV-B (Watanabe et al., 2013). The reaction mixture contained 1 μl of each primer, 18.7 μl of ultrapure H2O, 2.5 μl of buffer, 3.0 μl of MgCl2, 0.6 μl of dNTPs (10 mM), 0.2 μl of Taq Polymerase (Horse-Power™ Taq DNA Polymerase, Canvax Biotech), and 3.0 μl of DNA (90 ng of total DNA) for a final volume of 30 μl. The reactions were carried out in a SimpliAmp thermocycler (Applied Biosystems™) with the following conditions: initial denaturation at 94°C for 5 minutes, followed by 40 cycles of 94°C for 35 seconds, 58°C for 35 seconds, 72°C for 2 minutes, and a final extension at 72°C for 7 minutes. As a negative control, reactions were carried out in the absence of DNA. To increase the likelihood of successful amplification, a DNA mix from five felines previously identified as FeLV-positive by the pol gene was used as a positive control. The PCR products were verified on a 2% agarose gel using a gel documenter (Labnet International, Inc.). Positive PCR products targeting the env gene were then sequenced and purified by a commercial company (Macrogen Inc., Korea).

Statistical analysis

The data collected (age, sex, area of origin) for each feline were entered into a database (Excel). Qualitative characteristics were analyzed using descriptive statistics, including absolute and relative frequencies with 95% confidence intervals. Quantitative data were analyzed using an Odds Ratio (OR) derived from a 2x2 contingency table, with significance accepted at p<0.05. An OR<1 with p<0.05 was considered a protective factor for FeLV infection, while an OR>1 with p<0.05 was considered a risk factor for FeLV infection. Statistical analyses were performed using Epi Info v7.2 CDC software.

Phylogenetic analysis

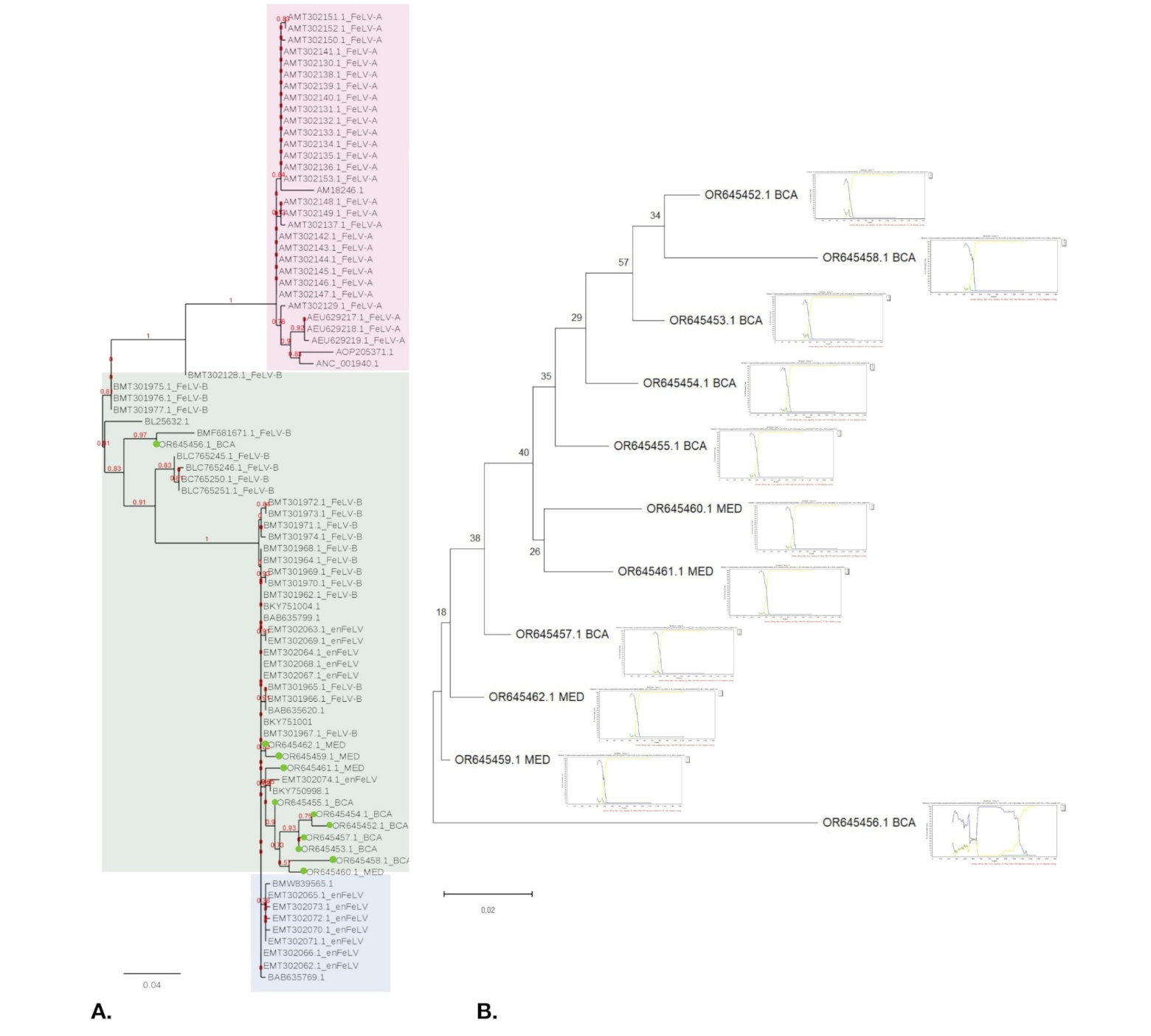
The env gene sequences in this study were aligned with previously reported FeLV-A, FeLV-B, and FeLV-end sequences to confirm the grouping. The MUSCLE algorithm was employed in MEGA v11 software, and the best substitution model was determined to be Hasegawa-Kishino-Yano (HKY+G). Phylogenetic analysis was performed using the Maximum Likelihood (ML) method with 1000 Bootstrap replicates, considering values higher than 75% as significant. The phylogenetic tree was visualized in MEGA v11. A second phylogenetic tree of the FeLV-B sequences was constructed in MEGA v11, and analysis was conducted using the Maximum Likelihood method with the Tamura 3-parameter model. The env gene sequences obtained were deposited in GenBank (https://www.ncbi.nlm.nih.gov/popset/2600999082) with the following accession numbers: OR645462, OR645461, OR645460, OR645459, OR645458, OR645457, OR645456, OR645455, OR645454, OR645453, and OR645452.

Recombination analysis

Recombination analysis was performed using RDP5 v5.61 software. The methods (RDP, GENECONV, Chimaera, MaxChi, Bootscan, SiScan, and 3Seq) were applied, and only recombination events with a p-value < 0.05 were considered as breakpoints. The recombinant sequences identified by RDP5 were further analyzed using SimPlot for Bootscan analysis. In SimPlot v3.5.1, the F84 distance model was applied within a window of 800 nucleotides, with increments of 10 nucleotides.

Results

Of the 151 felines sampled, 55.63% were male and 44.37% were female. The overall frequency of FeLV infection, determined through amplification of the pol gene, was 33.77% (51/151). The frequency of infection by municipality was as follows: 21.85% (33/68) in Medellín, 9.93% (15/47) in Buriticá, 1.98% (3/26) in Itagüí, and no positive samples from Santa Rosa de Osos. The age range of the sampled felines was between 0 and 13 years, with 56.29% being between 0 and 2 years old and 11.9% being over 5 years old (Table I). Regarding the subtypes identified, only 21.56% (11/51) of the FeLV-positive samples corresponded to the FeLV-B genotype.

Analysis of the risk and protective factors for FeLV infection shows that only the variable area of origin (Itagüí) was a protective factor against viral infection (p = 0.035), while sex (male) was a risk factor for viral infection (p = 0.038) (Table II).

Based on the analysis of a fragment of the env gene, which includes a portion of the SU and TM proteins, the 11 sequences from this study (green dots) cluster with the previously reported FeLV-B clade (green clade, Figure 2A). Recombination points for each of the eleven FeLV-B sequences were identified through Bootscan analysis in Simplot. A single recombination signal between FeLV-A and FeLV-end fragments was observed in 90% of the samples, while one sequence (OR645464) exhibited two breakpoints (Figure 3B).

The recombination sites identified in the samples are shown in Figure 3. One of the samples (OR645456) exhibited two recombination points: a breakpoint at 6639 bp and 7209 bp (corresponding to the glycoprotein on the virus surface), and another breakpoint at 7636 bp and 7726 bp (associated with the transmembrane protein). This second breakpoint was found in 90% of the sequences. The different recombination points were validated using the following methods: RDP (R), GENRCONV (G), Bootscan (B), MaxChi (M), and Chimaera (C), all with p<0.05.

Table. I. Percentages of FeLV infection by age in domestic felines.

Variable OR 95% C.I Pr > Chisq
Municipality (Itagüí/Buriticá) 0.2278 0.0572 0.9068 0.0358
Municipality (Medellín/Buriticá) 1.9530 0.8598 4.4364 0.1098
Municipality (Santa Rosa de Osos/Buriticá) 0.000 0.000 >1.0E12 0.9740
Age (>5/<2) 1.3748 0.4219 4.4797 0.5974
Age (2-5/<2) 0.8488 0.207 2.8737 0.7922
Sex (male/female) 2.2380 1.0458 4.7896 0.0380
Table. II. Logistic regression for the variables age, sex and region respect FeLV infection. OR < 1, p < 0.05: Protective factor for FeLV-A infection; OR < 1, p < 0.05: Risk factor for FeLV-A infection.

Figure. 2. A. Grouping of FeLV-A, FeLV-B, and FeLV-end based on the analysis of a fragment of the <em>env</em> gene. The phylogenetic tree was constructed using Maximum Likelihood (ML) with 1000 Bootstrap replicates. Pink clade: FeLV-A group. Green clade: FeLV-B group. Green dots: sequences from this study: OR645462, OR645461, OR645460, OR645459, OR645458, OR645457, OR645456, OR645455, OR645454, OR645453, OR645452. B. Clustering of FeLV-B sequences from this study. The phylogenetic analysis was performed using the T92 model. Recombination points for each FeLV-B sequence were generated by Bootscan in Simplot.

Figure. 3. Recombination sites identified in FeLV-B sequences. The structure of the viral genome, including the gag, pol, and env genes, is presented. Recombination points are indicated by arrows. The colors of the arrows correspond to the breakpoints for each sequence. P < 0.05 were obtained using the following analysis methods: RDP (R), GENRCONV (G), Bootscan (B), MaxChi (M), and Chimaera (C).

Discussion

In this study, a total molecular frequency of 33.77% was obtained, while in Colombia, reported prevalences for FeLV have ranged between 18% (Moreno–García et al., 2022) and 30% (Molina, 2020; Molina & Orjuela, 2022) using immunoassays as diagnostic methods. In other countries, positivity for the virus is close to 5.7% in Argentina and Ecuador, and 68.1% in some European countries such as Portugal, Hungary, Italy, and Malta (Galdo-Novo et al., 2016; Guillen-Gonzalez & Castillo-Hidalgo, 2023; Studer et al., 2019). By municipality, the infection rate ranged from 0% to 21.85%. The city of Medellín had the highest frequency (21.85%), which falls within the previously reported range of 5.49% to 40% for the Metropolitan Area of the Aburrá Valley (Molina-Díaz et al., 2024; Ortega et al., 2020; Ospina-Giraldo et al., 2018). These infection frequencies may be related to a higher rate of viral dispersion among felines and the population increase of stray cats (15% annually in 2017 and 2018) (Erbeck et al., 2021). Furthermore, there are multiple factors related to susceptibility to FeLV infection, such as age (younger cats), sex (intact males) (Bande et al., 2012; Gallina et al., 2024), lack of vaccination, outdoor access, clinical illness (Diesel et al., 2024), area of origin, and coinfections (FIV and FFV) (Cavalcante et al., 2018).

According to our data, age was not a risk factor for FeLV infection, neither in felines younger than 2 years (p=0.792) nor in felines older than 2 years (p=0.597). This risk factor was not associated with findings from other previously conducted studies (Calvo-Gutiérrez & Londoño-Velásquez, 2019; Molina & Orjuela, 2022; Molina-Díaz et al., 2024). However, it has been shown that age is a risk factor (Kim et al., 2024; Villada-Hernández & Tabares-Álvarez, 2019), as young cats are more susceptible to viral infections due to their immature immune system, decreased maternal antibodies, and especially those young cats (less than one year old) that have not completed their vaccination schedule (Fusco et al., 2023). Furthermore, FeLV and FIV infections tend to be more common in adult cats than in young ones (Chhetri et al., 2015). The sex variable (male/female) was a risk factor for FeLV infection (p=0.038), as previously reported by other authors (Chhetri et al., 2015; Ospina-Giraldo et al., 2018; Villada-Hernández & Tabares-Álvarez, 2019). A higher frequency of FeLV infection in males is related to outdoor access that facilitates virus transmission (Diesel et al., 2024). Additionally, intact and neutered males are more seropositive for other viral infections (e.g., FIV) than intact females (Chhetri et al., 2015). Intact males tend to be more territorial and aggressive and often fight with other cats. This behavior increases the risk of skin lesions (due to bites) and therefore exposure to the virus. On the other hand, entire females experience more stress due to reproductive cycles (increased levels of estrogen, physical discomfort, energy demand), which can suppress their immune system and make them more sensitive to infections (Chhetri et al., 2015).

Regarding the area of origin, our study found that the municipality of Itagüí is a protective factor compared to the municipality of Buriticá (p=0.035). This may be because Itagüí is part of a metropolitan area, while Buriticá is located in the countryside. Cats sampled in Buriticá had outdoor access, which increases the likelihood of contracting infections due to interspecific encounters. On the other hand, the socioeconomic status of Buriticá pet owners is lower compared to those in metropolitan areas, which is related to less access to veterinary medical services to diagnose the disease and guarantee the application of treatments for positive felines (Hartmann et al., 2022; Molina & Orjuela, 2022).

This study reports the circulation of FeLV recombinants in two municipalities of Antioquia, where the presence of subtype B had not been previously reported (seven sequences were found in Buriticá and four sequences in Medellín). Only one previous study reported FeLV subtypes for Antioquia in the Aburrá Valley, where the evaluation of partial sequences of the pol and env genes and the U3 region of LTR showed that the majority of the samples obtained were classified as FeLV-A, two samples were positive for both FeLV-A and FeLV-B, and no sample was positive for FeLV-C (Ortega et al., 2020). Notably, mutations in the SU and LTR regions of the viral genome affect disease outcomes within FeLV subtypes (Sykes & Hartmann, 2014). For example, in cats infected with FeLV who have lymphoma or leukemia, 68.8% of the cats with lymphoma were carriers of FeLV-AB, and 31.2% were carriers of FeLV-A. Conversely, among cats with leukemia, 70% carried FeLV-AB and 30% carried FeLV-A (Biezus et al., 2023). Other studies have determined that felines with the FeLV-A subtype are typically associated with hematopoietic neoplasms, while felines with FeLV-B show lymphomas in most cases; in cases where FeLV-C was present, it was associated with non-regenerative anemia (Sykes & Hartmann, 2014). Since no clinical symptoms were identified in the felines sampled during the general clinical examination in the current study, it was impossible to make an association between infection with FeLV-B and the presence of lymphomas or leukemia.

Recombination of endogenous retroviruses and FeLV in infected felines has been shown to contribute to viral evolution and pathogenesis through multiple recombination sites. Recombination events are frequent and affect virulence, transmission, and the ability to evade the immune response. Furthermore, recombination events are associated with changes in the dynamics of infection and disease development (Ngo et al., 2024). The recombination points reported in our study are mainly located in the TM region near ~7608 bp and ~7728 bp, with only one recombination point detected in a sample with a breakpoint in the surface protein (~6639 bp). The recombination points in the TM region have been previously reported by Erbeck et al. (2021) and identified in both FeLV-A and FeLV-end, resulting in the generation of unique FeLV-B genotypes. This genetic recombination generates considerable diversity among FeLV-B subtypes, which is clinically relevant due to the association of FeLV-B with more severe disease manifestations, including a higher incidence of malignancies and immune suppression in infected cats (Erbeck et al., 2021).

Erbeck et al. (2021) determined that more than half of the cats evaluated housed more than one FeLV-B variant, suggesting multiple recombination events between FeLV-end and FeLV-A. They further concluded that although FeLV-B variants were predominantly generated de novo within each cat, horizontal transmission was not ruled out definitively, since nearly all cats had FeLV-B sequences very similar to those studied in other individuals. Data from the current study shows that, overall, the sequences obtained are unique; therefore, horizontal transmission cannot be considered. However, it is important to highlight the impact that FeLV could have on wildlife, as FeLV sequences (MF681671) identified in a cougar (Puma concolor coryi), characterized as FeLV-Pco, were highly related to exogenous FeLV-A from domestic cats (Chiu et al., 2019). Genetic analysis of FeLV isolates from the infected cougar shows diversity, supporting the hypothesis of multiple transmission events and suggesting interspecies transmission from domestic cats to wildlife.

According to the results of this study, FeLV infection is active in the sampled municipalities of the Department of Antioquia, presenting unique recombination events between FeLV-A and endogenous feline sequences. Because FeLV-B presents pathogenic conditions for the animal, it is necessary to strengthen epidemiological monitoring in both urban and rural areas of the department. On the other hand, it is necessary to expand the study area and incorporate wildlife data, especially from large- and medium-sized cats in the region, to establish viral dispersion and evolution patterns.

Acknowledgments

We want to thank Professor Ana Patricia Suarez Ortega for their support during sampling.

Funding

This research was funded by Corporación Universitaria Remington [Project 4000000355].

Ethical approval

This project received the endorsement of the Bioethics Committee of Corporación Universitaria Remington [P38 Acta 06-2022].

Conflict of interest

The authors declare that they have no conflict of interest.

Author Contributions

Conceptualization, C.U.M., D.A.G.R.; methodology, J.M.V., D.A.G.R., and C.U.M.; formal analysis, G.Y.S.Z., J.A.P and M.A.O.G.; investigation, J.M.V., J.A.P., M.A.O.G., and C.U.M.; writing original draft preparation, D.A.G.R.; writing, review and editing, J.M.V., D.A.G.R., and C.U.M.; visualization, D.A.G.R., and C.U.M.; supervision, J.L.E., and G.Y.S.Z.; project administration, J.L.E., and D.A.G.R.; funding acquisition, D.A.G.R.; G.Y.S.Z.; and C.U.M. All authors have read and agreed to the published version of the manuscript.

Data availability

All data analyzed during the current study are available from the corresponding author upon request.

References

Arjona, A., Barquero, N., Doménech, A., Tejerizo, G., Collado, V. M., Toural, C., Martín, D., & Gomez-Lucia, E. (2007). Evaluation of a novel nested PCR for the routine diagnosis of feline leukemia virus (FeLV) and feline immunodeficiency virus (FIV). Journal of Feline Medicine and Surgery, 9(1), 14–22. https://doi.org/10.1016/j.jfms.2006.05.009.

Ávila-Pino, N. J., Parra-Maldonado, O. D., Barrios-Mantilla, L. T., Bello Gil, M. D., Zambrano-Guerrero, M. L., & González-Reyes, A. J. (2015). Prevalencia de leucemia viral felina, inmunodeficiencia viral felina y dirofilariosis felina en gatos refugiados en un albergue de animales en Maracaibo, Venezuela. Revista Científica, 25(4), 285–292. https://www.redalyc.org/articulo.oa?id=95941173002.

Bande, F., Arshad, S. S., Hassan, L., Zakaria, Z., Sapian, N. A., Rahman, N. A., & Alazawy, A. (2012). Prevalence and risk factors of feline leukaemia virus and feline immunodeficiency virus in peninsular Malaysia. BMC Veterinary Research, 8, 33. https://doi.org/10.1186/1746-6148-8-33.

Biezus, G., Grima de Cristo, T., Bassi das Neves, G., da Silva Casa, M., Barros-Brizola, P., Silvestre-Sombrio, M., Miletti, L. C., & Assis-Casagrande, R. (2023). Phylogenetic identification of feline leukemia virus A and B in cats with progressive infection developing into lymphoma and leukemia. Virus Research, 329, 199093. https://doi.org/10.1016/j.virusres.2023.199093.

Burling, A. N., Levy, J. K., Scott, H. M., Crandall, M. M., Tucker, S. J., Wood, E. G., & Foster, J. D. (2017). Seroprevalences of feline leukemia virus and feline immunodeficiency virus infection in cats in the United States and Canada and risk factors for seropositivity. Journal of the American Veterinary Medical Association, 251(2), 187–194. https://doi.org/10.2460/javma.251.2.187.

Calle-Restrepo, J. F., Fernández-González, L., Morales-Zapata, L. M., & Ruiz-Sáenz, J. (2013). Virus de la leucemia felina: un patógeno actual que requiere atención en Colombia. Revista Veterinaria y Zootecnia (On Line), 7(2), 117–138. https://revistasojs.ucaldas.edu.co/index.php/vetzootec/article/view/4387/4029.

Calvo-Gutiérrez, C. J., & Londoño-Velásquez, L. M. (2019). Prevalencia y factores de riesgo de Leucemia Felina en gatos domésticos del municipio de Quinchía (2017-2018). [Degree work, Universidad Tecnológica de Pereira]. https://repositorio.utp.edu.co/server/api/core/bitstreams/a94f18f8-dca0-4dee-9983-f53daadb452c/content.

Cano-Ortiz, L., Tochetto, C., Roehe, P. M., Franco, A. C., & Junqueira, D. M. (2022). Could Phylogenetic Analysis Be Used for Feline Leukemia Virus (FeLV) Classification? Viruses, 14(2), 249. https://doi.org/10.3390/v14020249.

Castro-Quezada, A. I., & Salgado-Romero, S. M. (2021). Virus de Inmunodeficiencia Felina (FIV) en pacientes atendidos en el centro médico veterinario y laboratorio PAW, noviembre 2019 marzo 2020. [Degree work, Universidad Nacional Agraria]. https://repositorio.una.edu.ni/4372/.

Cavalcante, L. T. F., Muniz, C. P., Jia, H., Augusto, A. M., Troccoli, F., Medeiros, S. de O., Dias, C. G. A., Switzer, W. M., Soares, M. A., & Santos, A. F. (2018). Clinical and Molecular Features of Feline Foamy Virus and Feline Leukemia Virus Co-Infection in Naturally-Infected Cats. Viruses, 10(12), 702. https://doi.org/10.3390/v10120702.

Chhetri, B. K., Berke, O., Pearl, D. L., & Bienzle, D. (2015). Comparison of risk factors for seropositivity to feline immunodeficiency virus and feline leukemia virus among cats: a case-case study. BMC Veterinary Research, 11, 30. https://doi.org/10.1186/s12917-015-0339-3.

Chiu, E. S., Hoover, E. A., & VandeWoude, S. (2018). A Retrospective Examination of Feline Leukemia Subgroup Characterization: Viral Interference Assays to Deep Sequencing. Viruses, 10;10(1):29. https://doi.org/10.3390/v10010029. PMID: 29320424; PMCID: PMC5795442.

Chiu, E. S., Kraberger, S., Cunningham, M., Cusack, L., Roelke, M., & VandeWoude, S. (2019). Multiple Introductions of Domestic Cat Feline Leukemia Virus in Endangered Florida Panthers1. Emerging Infectious Diseases, 25(1), 92–101. https://doi.org/10.3201/eid2501.181347.

Diesel, L. P., de Mello, L. S., de Oliveira Santana, W., Ikuta, N., Fonseca, A. S. K., Kipper, D., Redaelli, R., Pereira, V. R. Z. B., Streck, A. F., & Lunge, V. R. (2024). Epidemiological Insights into Feline Leukemia Virus Infections in an Urban Cat (Felis catus) Population from Brazil. Animals, 14(7), 1051. https://doi.org/10.3390/ani14071051.

Erbeck, K., Gagne, R. B., Kraberger, S., Chiu, E. S., Roelke-Parker, M., & VandeWoude, S. (2021). Feline Leukemia Virus (FeLV) Endogenous and Exogenous Recombination Events Result in Multiple FeLV-B Subtypes during Natural Infection. Journal of Virology, 95(18), e0035321. https://doi.org/10.1128/JVI.00353-21.

Fusco, G., Marati, L., Pugliese, A., Levante, M., Ferrara, G., de Carlo, E., Amoroso, M. G., & Montagnaro, S. (2023). Prevalence of feline leukemia virus and feline immunodeficiency virus in cats from southern Italy: a 10-year cross-sectional study. Frontiers in Veterinary Science, 10, 1260081. https://doi.org/10.3389/fvets.2023.1260081.

Galdo-Novo, S., Bucafusco, D., Diaz, L. M., & Bratanich, A. C. (2016). Viral diagnostic criteria for Feline immunodeficiency virus and Feline leukemia virus infections in domestic cats from Buenos Aires, Argentina. Revista Argentina de Microbiología, 48(4), 293–297. https://doi.org/10.1016/j.ram.2016.07.003.

Gallina, L., Facile, V., Roda, N., Sabetti, M. C., Terrusi, A., Urbani, L., Magliocca, M., Vasylyeva, K., Dondi, F., Balboni, A., & Battilani, M. (2024). Molecular investigation and genetic characterization of feline leukemia virus (FeLV) in cats referred to a veterinary teaching hospital in Northern Italy. Veterinary Research Communications, 48(4), 2683–2689. https://doi.org/10.1007/s11259-024-10380-6.

Guillen-Gonzalez, F. F., & Castillo-Hidalgo, E. (2023). Prevalencia de leucemia viral felina en gatos domésticos localizados en Santo Domingo de los Tsáchilas, Ecuador. Revista ESPAMCIENCIA, 14(1), 8–14. https://doi.org/10.51260/revista_espamciencia.v14i1.355.

Hartmann, K. (2012). Clinical Aspects of Feline Retroviruses: A Review. Viruses, 4(11), 2684–2710. https://doi.org/10.3390/v4112684

Hartmann, K., & Hofmann-Lehmann, R. (2020). What’s New in Feline Leukemia Virus Infection. Veterinary Clinics of North America: Small Animal Practice, 50(5), 1013–1036. https://doi.org/10.1016/j.cvsm.2020.05.006.

Hartmann, K., Möstl, K., Lloret, A., Thiry, E., Addie, D. D., Belák, S., Boucraut-Baralon, C., Egberink, H., Frymus, T., Hofmann-Lehmann, R., Lutz, H., Marsilio, F., Pennisi, M. G., Tasker, S., Truyen, U., & Hosie, M. J. (2022). Vaccination of Immunocompromised Cats. Viruses, 14(5), 923. https://doi.org/10.3390/v14050923.

Kim, S., Cheng, Y., Fang, Z., Zhongqi, Q., Weidong, Y., Yilmaz, A., Yilmaz, H., & Umar, S. (2024). First report of molecular epidemiology and phylogenetic characteristics of feline herpesvirus (FHV-1) from naturally infected cats in Kunshan, China. Virology Journal, 21, 115. https://doi.org/10.1186/s12985-024-02391-1.

Lagos-López, M. I., Massey Malagón, D. Y., & Cuervo-Saavedra, S. R. (2018). Incidencia de los virus de inmudeficiencia y leucemia en Felis catus en la Clínica Veterinaria Gattos Tunja-Boyacá. Ciencia En Desarrollo, 10(1), 9–17. https://doi.org/10.19053/01217488.v10.n1.2019.8402.

Little, S., Levy, J., Hartmann, K., Hofmann-Lehmann, R., Hosie, M., Olah, G., & Denis, K. S. (2020). 2020 AAFP Feline Retrovirus Testing and Management Guidelines. Journal of Feline Medicine and Surgery, 22(1), 5–30. https://doi.org/10.1177/1098612X19895940.

Mansky, L. M., & Temin, H. M. (1994). Lower mutation rate of bovine leukemia virus relative to that of spleen necrosis virus. Journal of Virology, 68(1), 494–499. https://doi.org/10.1128/jvi.68.1.494-499.1994.

Molina, V. M. (2020). Prevalencia del virus de la leucemia felina (ViLeF) en el sur del Valle de Aburrá, Colombia. Revista de Medicina Veterinaria, 40, 9–16. https://doi.org/10.19052/mv.vol1.iss40.2.

Molina, V. M., & Orjuela, M. (2022). Frecuencia de la leucemia felina (ViLeF) en un refugio municipal Rionegro, Colombia durante 2020. Revista de La Facultad de Medicina Veterinaria y de Zootecnia, 69(1), 11–18. https://doi.org/10.15446/rfmvz.v69n1.101522.

Molina-Díaz, V. M., Ríos-Usuga, C., Pérez-Suárez, D. F., & Jaramillo-Delgado, I. L. (2024). Frecuencia de leucemia viral felina en fase regresiva en gatos sanos de Medellín, Colombia. Revista de La Facultad de Medicina Veterinaria y de Zootecnia, 71(1), 1–10. https://doi.org/10.15446/rfmvz.v71n1.110590.

Moreno–García, N. P., Camargo–Poveda, A. M., Caro, L. G., & Andrade–Becerra, R. J. (2022). Virus de la leucemia e inmunodeficiencia felina: un estudio retrospectivo en clínicas veterinarias particulares en Bogotá y Chía (Colombia), 2015-2019. Revista de La Facultad de Medicina Veterinaria y de Zootecnia, 69(2), 155–165. https://doi.org/10.15446/rfmvz.v69n2.103264.

Ngo, M. H., AbuEed, L., Kawasaki, J., Oishi, N., Pramono, D., Kimura, T., Sakurai, M., Watanabe, K., Mizukami, Y., Ochi, H., Anai, Y., Odahara, Y., Umehara, D., Kawamura, M., Watanabe, S., Miyake, A., & Nishigaki, K. (2024). Multiple recombination events between endogenous retroviral elements and feline leukemia virus. Journal of Virology, 98(2), e01400-23. https://doi.org/10.1128/jvi.01400-23.

Ortega, C., Valencia, A. C., Duque-Valencia, J., & Ruiz-Saenz, J. (2020). Prevalence and Genomic Diversity of Feline Leukemia Virus in Privately Owned and Shelter Cats in Aburrá Valley, Colombia. Viruses, 12(4), 464. https://doi.org/10.3390/v12040464.

Ospina-Giraldo, A., Súarez-Neira, M., Arango-Vásquez, L., & Cadavid-Ramírez, A. (2018). Frecuencia de VIF y VILEF en felinos domésticos reportados por el laboratorio ZOOANALIZ entre 2017 y 2018. Revista Sinergia, 4, 52–65. http://sinergia.colmayor.edu.co/ojs/index.php/Revistasinergia/article/view/57.

Sacristán, I., Acuña, F., Aguilar, E., García, S., José López, M., Cabello, J., Hidalgo‐Hermoso, E., Sanderson, J., Terio, K. A., Barrs, V., Beatty, J., Johnson, W. E., Millán, J., Poulin, E., & Napolitano, C. (2021). Cross‐species transmission of retroviruses among domestic and wild felids in human‐occupied landscapes in Chile. Evolutionary Applications, 14(4), 1070–1082. https://doi.org/10.1111/eva.13181.

Studer, N., Lutz, H., Saegerman, C., Gönczi, E., Meli, M. L., Boo, G., Hartmann, K., Hosie, M. J., Moestl, K., Tasker, S., Belák, S., Lloret, A., Boucraut-Baralon, C., Egberink, H. F., Pennisi, M. G., Truyen, U., Frymus, T., Thiry, E., Marsilio, F., … Hofmann-Lehmann, R. (2019). Pan-European Study on the Prevalence of the Feline Leukaemia Virus Infection – Reported by the European Advisory Board on Cat Diseases (ABCD Europe). Viruses, 11(11), 993. https://doi.org/10.3390/v11110993.

Sykes, J. E., & Hartmann, K. (2014). Feline Leukemia Virus Infection. In J. Sykes (Ed.), Canine and Feline Infectious Diseases (pp. 224–238). Elsevier. https://doi.org/10.1016/B978-1-4377-0795-3.00022-3.

Tique, V., Sanchez, A., Álvarez, L., Ríos, R., & Mattar, S. (2009). Seroprevalencia del virus de leucemia e inmunodeficiencia felina en gatos de Montería, Córdoba. Revista de La Facultad de Medicina Veterinaria y de Zootecnia, 56(2), 85–94. https://www.redalyc.org/articulo.oa?id=407639220003.

Varela-Echavarría, A., Prorock, C. M., Ron, Y., & Dougherty, J. P. (1993). High rate of genetic rearrangement during replication of a Moloney murine leukemia virus-based vector. Journal of Virology, 67(11), 6357–6364. https://doi.org/10.1128/jvi.67.11.6357-6364.1993.

Vásquez-Delgado, L. E., & Ramírez-Salazar, A. (2015). Seroprevalencia antigénica al virus de leucemia viral felina ViLeF entre los años 2011 - 2013 en diferentes localidades clínicas veterinarias de Bogotá [Master’s thesis, Universidad de la Salle]. https://hdl.handle.net/20.500.14625/19142.

Villada-Hernández, C., & Tabares-Álvarez, H. (2019). Prevalencia del Virus de la Inmunodeficiencia Felina (VIF) y Virus de la Leucemia Felina (VLFe) en Risaralda, Colombia: Un estudio retrospectivo. [Degree work, Universidad Tecnológica de Pereira]. https://repositorio.utp.edu.co/entities/publication/466d69cd-bd4a-4a10-8d75-42457a0ad624.

Watanabe, S., Kawamura, M., Odahara, Y., Anai, Y., Ochi, H., Nakagawa, S., Endo, Y., Tsujimoto, H., & Nishigaki, K. (2013). Phylogenetic and Structural Diversity in the Feline Leukemia Virus Env Gene. PLoS ONE, 8(4), e61009. https://doi.org/10.1371/journal.pone.0061009

Downloads

Published

2025-04-14

How to Cite

Úsuga-Monroy, . C., Alzate-Pavas, J., Ortiz-González, M. A., Marín Villa, J., Loaiza-Escobar, J. ., Sánchez-Zapata, G. Y. ., & Gómez-Ruiz, D. A. (2025). Prevalence, Recombination Events, and Risk Factors of FeLV Infection in Domestic Cats from Colombia. Veterinaria Italiana, 61(2). https://doi.org/10.12834/VetIt.3641.31503.1

Issue

Topics*

Paper